研究生教育

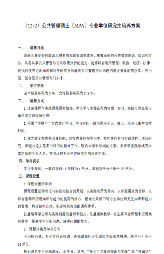
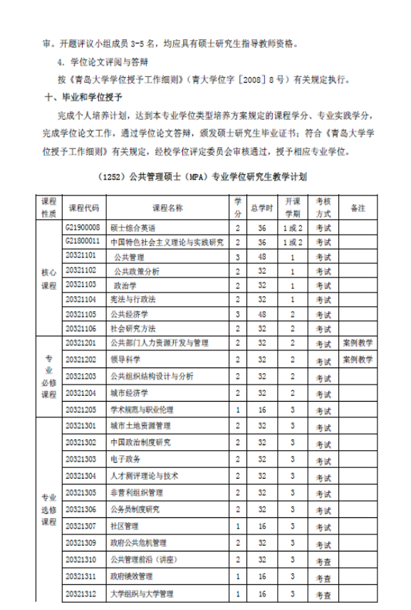
公共管理硕士(MPA)专业学位公司产品方案

  • 来源:太阳成集团tyc539
  • 发布时间:2016-07-05
  • 点击量:

友情链接

版权所有   中国·太阳成集团tyc539(股份)有限公司

  地址:  青岛市崂山区松岭路93号       邮编:266061